Imprimer Facture Booking
Pour chaque réservation que vous acceptez, une facture vous sera automatiquement envoyée à l'adresse email que vous avez indiquée sur votre compte Locations de vacances TripAdvisor, à condition que le paiement ait.
Imprimer facture booking. J ai effectué 3 reéervations chez eux dans 3 hotels pour un total de 00 euros , sur le site je ne peux télécharger qu'un reçu de la réservation et non pas une facture suite à mon séjour !Bien. J ai un gros soucis avec le site HOTELSCOM car je n arrive pas à avoir une facture qu il me faut absolument pour mon comité d entreprise !!. Editer des factures pour les paiements sur facture avec bookingkit Si le client paye sur facture ou effectue une réservation, il ne recevra pas les détails du paiement mais une facture Celleci contient toutes les données importantes, comme l‘IBAN, le motif, etc dont il a besoin pour régler le poste ouvert.
Créez et envoyez des factures en PDF avec 100 modèles professionnels Envoyez vos factures par email, et soyez payé par carte Rapide et sécurisé !. Imprimer une facture en mode provisoire (brouillon) Une facture est toujours créée en mode provisoire, comme expliqué ici A l'impression, la facture comporte un filigrane "Facture provisoire", conformément à la réglementation Cette facture peut être envoyée par mail ou imprimée, par exemple pour faire valider des avancement par la. Download receipts for your Facebook ad charges To download a receipt for one transaction Go to the Billing section of your Ads Manager;.
Modèle de facture de location saisonnière au format PDF à télécharger et imprimer gratuitement. Télécharger des reçus pour vos frais publicitaires Facebook Pour télécharger un reçu pour une transaction Accédez à la section Facturation de votre Gestionnaire de publicités;. Gestion de la réservation, conversion de prévente, annulation et impression des billets Grandi Navi Veloci Entrez dans gnvit pour en savoir plus.
WooCommerce PDF Invoice vous permet de générer automatiquement d es factures au format PDF pour chaque nouvelle commande et de les joindre aux emails standards de WooCommerce Consultez aussi les 10 plugins WordPress à utiliser pour gérer la publicité sur votre blog Ce plugin WordPress premium d étecte la devise qui est utilisée dans votre boutique en ligne et vous propose des prix. Lorsqu’un voyageur fait une réservation au sein de votre location de vacances sur Airbnb, et qu’une fois que vous confirmez cette réservation, une facture Airbnb va se générer pour preuve de paiementNéanmoins au vu de nombreux incidents ou changements qui puisse surgir, il faut savoir quelles sont les étapes à suivre afin de. In Transaction History, click the date dropdown menu and choose the date range for the receipt you'd like to download.
My booking Facture en ligne Nouveauté Achetez votre billet sur wwwairaustralcom et éditez votre facture en ligne Rien n'est plus simple que d'éditer sa facture en ligne Saisissez votre nom et votre numéro de dossier à 6 caractères alphanumériques. Consulter une facture en ligne Vous pouvez afficher, télécharger ou imprimer vos frais actuels et vos factures précédentes pour vos abonnements et vos enregistrements de domaine Google Workspace Consultez l'article Télécharger et imprimer vos factures et vos transactions Comprendre les informations figurant sur vos factures. Le site internet Booking est un site de réservation d’hébergementIl a été créé en 1996 par GeerJan Brusinsma aux pays bas Le site Bookingcom est disponible en plusieurs langues, soit 40 au total pour une présence dans plus de 59 pays à travers le monde.
Découvrez le montant de la commission que vous payez à Bookingcom, comment la régler, si la TVA et les taxes sont comprises et comment fonctionne la facturation. Ce document est un modèle de facture La une pièce comptable par laquelle le vendeur ou prestataire de services fait connaître à son client le détail et le prix des marchandises vendues ou des services fournis et en exige le paiement. Train tickets from Artix to Facture—Biganos start at €2350 oneway for a Standard Class ticket if you book in Advance, however, if you're booking lastminute tickets on the day, the average price is around €4485.
Modèle de facture telecharger facture booking gratuit Télécharger le modele de facture telecharger facture booking au format word Télécharger le modèle de telecharger facture booking facture au format excel Sur telecharger facture booking le modèle Excel, vous trouverez une page avec la facture et une autre avec un exemple d'utilisation, inspirezvous de cet exemple pour rédiger vos. Bonjour, Pour réaliser ma comptabilité, je dois disposer de factures correspondant à chaque séjour d'un client au cours de l'année 15 Actuellement, dans le module réservation, il existe une facture mais qui détaille uniquement les frais payés à Airbnb Cela n'est pas suffisant pour ma comptabili. Quand un locataire Booking demande une facture, il y a deux cas de figure Si le locataire a payé l’hôte en direct, la facture est éditée par l’hôte directement;.
Let clients book and purchase your services online Business Email Look professional with an email address that uses your domain Business Phone Number Imprimer une facture dans Wix Invoices Vous pouvez imprimer n'importe laquelle de vos factures si vous avez besoin d'une facture papier. Modèle de facture Airbnb comment fautil la créer ?. J ai effectué 3 reéervations chez eux dans 3 hotels pour un total de 00 euros , sur le site je ne peux télécharger qu'un reçu de la réservation et non pas une facture suite à mon séjour !Bien.
Vie Pratique > Il est primordial de consulter ces infos avant d'installer Hotelscom Réservation Hotel Hotelscom Réservation Hotel a été créé par Hotelscom et a été mise à jour le 23 mars 15. Order a ride and pay easily with the app Available in 100 cities across Europe Download the FREE NOW app for iOS or Android. Créez une facture ou un reçu professionnel pour votre petite entreprise à l’aide de ce modèle fourni par Vertex42com Conçu pour le secteur des services, ce modèle vous permet d’entrer la quantité et le coût unitaire pour les salariés ou les ventes Vous pouvez créer un reçu en changeant le titre et en ajoutant une note sous le total pour indiquer que la facture a été payée.
La fenêtre de dialogue Imprimer factures est accessible à partir de la commande Compta2 > Clients > Imprimer factures Une fois que vous avez choisi les options d'impression, appuyez sur le bouton OK pour prévisualiser la facture Section Imprimer Numéros de facture Vous pouvez imprimer une ou plusieurs factures. Imprimer une facture en mode provisoire (brouillon) Une facture est toujours créée en mode provisoire, comme expliqué ici A l'impression, la facture comporte un filigrane "Facture provisoire", conformément à la réglementation Cette facture peut être envoyée par mail ou imprimée, par exemple pour faire valider des avancement par la. Pour imprimer une réservation, il suffit de vous connecter à votre extranet et de suivre ces quelques étapes Allez dans l'onglet Réservations Cliquez sur le nom d'un client ou sur un numéro de référence Choisissez l'option Imprimer cette page.
Apprenez comment recevoir et enregistrer la comptabilité pour les paiements de factures Dans QuickBooks en ligne, il existe plusieurs façons d’enregistrer des opérations de vente Si votre client a payé le produit ou le service au moment de la vente ,remettezleur un reçu de vente Et c’est tout,. Les professionnels font des factures Les particuliers font des quittances de loyer L'hôte ne peut mettre que le montant du loyer qu'il touche Le voyageur doit donc imprimer la facture Airbnb pour le montant de la commission payée au site afin de reconstituer le montant total qu'il paye Il y a des modèles sur internet. Tips for choosing 1st or 2nd class The good news is that all TGV trains from Paris to FactureBiganos provide a comfortable journey, with plenty of legroom, headrests, WiFi (on certain services) and power sockets at every seat Standard class has access to a buffet car and dedicated family areas First class service includes adjustable seats, footrests, folddown tables, personal reading.
Indiquez ensuite votre référence de dossier à 6 lettres ainsi que le nom associé à la commande puis cliquez sur « Imprimer un justificatif de voyage » Le justificatif de voyage est au format PDF Pour le lire, vous avez besoin de télécharger le logiciel Adobe Acrobat Reader (version 70 ou supérieur). Facture via une réservation "Booking" Booking n'est qu'un intermédiaire entre le client le le prestataire hôtelier C'est au prestataire qu'il vous faudra demander votre facture Cordialement 11/05/19 Didric MESTDAGH GERANT chez Hôtel du Soleil Habitué. Tips for choosing 1st or 2nd class The good news is that all TGV trains from FactureBiganos to Paris provide a comfortable journey, with plenty of legroom, headrests, WiFi (on certain services) and power sockets at every seat Standard class has access to a buffet car and dedicated family areas First class service includes adjustable seats, footrests, folddown tables, personal reading.
Set the Create facture on nonposted payments option to Yes to register a facture for unposted prepayments On the Purchase book FastTab, in the Facture issue period field, enter the number of days to exclude factures that are issued by a supplier The exclusion must be later than the statutory deadline. Our 28,494,7 listings include 6,556,996 listings of homes, apartments, and other unique places to stay, and are located in 153,8 destinations in 225 countries and territories Bookingcom BV is based in Amsterdam, the Netherlands and is supported internationally by 198 offices in 70 countries. Les professionnels font des factures Les particuliers font des quittances de loyer L'hôte ne peut mettre que le montant du loyer qu'il touche Le voyageur doit donc imprimer la facture Airbnb pour le montant de la commission payée au site afin de reconstituer le montant total qu'il paye Il y a des modèles sur internet.
WikiCréa a conçu un fichier Excel de facturation automatique, très simple à utiliser Cliquez ciaprès pour télécharger notre facturier Excel automatique gratuit Facturier Excel gratuit Mieux que de produire des factures Word à archiver une par une, ce document Excel vous permettra de conserver toutes vos factures dans un seul classeur. Voyageurs Pour consulter la facture avec TVA de votre réservation Rendezvous dans Voyages et sélectionnez votre voyage (vous devrez vous connecter à votre compte à partir d'un ordinateur ou d'un navigateur web);. Let clients book and purchase your services online Business Email Look professional with an email address that uses your domain Business Phone Number Imprimer une facture dans Wix Invoices Vous pouvez imprimer n'importe laquelle de vos factures si vous avez besoin d'une facture papier.
Eurostar Help Centre Eurostar International Limited is an Appointed Representative of Mondial Assistance(UK) Limited (trading as Allianz Global Assistance) which is authorised and regulated by the Financial Conduct Authority (FCA) Mondial Assistance (UK) Limited FCA registration number is. Accéder aux factures en ligne Priere vous faire enregistrer sur le site cidessous pour beneficier de nos services en ligne et avoir vos factures acconage import 24h/24 et 7j/7 Pour ce faire, priere envoyer à l’adresse comancsv@apmterminalscom , une copie de la piece didentité du CT de la société ainsi que son adresse mail. J ai un gros soucis avec le site HOTELSCOM car je n arrive pas à avoir une facture qu il me faut absolument pour mon comité d entreprise !!.
Modifier, personnaliser, imprimer, envoyer un modele facture professionnel gratuit Disponible en format Word, Excel, PDF, Google Docs/Sheets. Dans Microsoft 365 Business, vous pouvez consulter votre facture d’abonnement mensuel, la télécharger et l’enregistrer ou l’imprimer Dans le Centre d’administration Microsoft 365, sélectionnez Facturation dans le volet de navigation de gauche, puis sélectionnez Factures et paiements Sélectionnez une facture pour l’afficher. Comment gérer mes factures de réservation ?.
Cliquez sur Votre réservation de logementSi votre voyage a déjà commencé, vous devrez peutêtre cliquer sur votre date d'arrivée. Il y a autant de facture que de lignes de règlement créées dans le contrat Pour faire défiler les factures, utilisez la barre d’outils en haut à gauche de la facture Pour imprimer la facture cliquez sur pour générer le PDF Vous aurez la possibilité d’envoyer la facture par email la date qui se mettra sur la facture (Fait à. Comment rÉ imprimer ma facture de office 19 pour mac payÉe le 23 fÉvrier 19 Ce fil de discussion est verrouillé Vous pouvez suivre la question ou voter pour indiquer si une réponse est utile, mais vous ne pouvez pas répondre à ce fil de discussion.
Utilisateurs qui ont trouvé cela utile 0 sur 0 Facebook;. Le montant de la commission payée et d'autres facteurs peuvent affecter le classement d'un hébergement En savoir plus Biganos Indiquer sur la carte 1,3 km de Facture Doté d'un court de tennis, d'une terrasse ainsi que d’une connexion WiFi gratuite et offrant une vue sur le jardin, le. Lorsqu’un voyageur fait une réservation au sein de votre location de vacances sur Airbnb, et qu’une fois que vous confirmez cette réservation, une facture Airbnb va se générer pour preuve de paiementNéanmoins au vu de nombreux incidents ou changements qui puisse surgir, il faut savoir quelles sont les étapes à suivre afin de.
Modèle de facture Airbnb comment fautil la créer ?. 1 Facturation 350 En application du Ia de l'article 2 du CGI, les agences de voyages et les organisateurs de circuits touristiques doivent s'assurer qu'une facture est émise par euxmêmes ou en leur nom et pour leur compte lorsque leur client est un autre assujetti 360 En principe, cette facture devrait mentionner distinctement la TVA Cependant, comme il est indiqué cidessus au E. Les factures de frais administratifs et amendes ne peuvent être cherchées que par la carte de paiement Il faut attendre 7 jours après la date de restitution du véhicule pour obtenir un duplicata de facture sur hertzfr Ces duplicatas sont disponibles pendant 6 mois après cette date.
Facture d'une réservation sur Booking Tout dépend si c'est Booking qui a débité votre carte de crédit ou si vous avez payé à l'hôtel Dans le 1er cas, vous devez la demander à Booking, dans le second cas, vous devez la demander à l'hôtel où vous avez séjourné. Bonjour, Pour réaliser ma comptabilité, je dois disposer de factures correspondant à chaque séjour d'un client au cours de l'année 15 Actuellement, dans le module réservation, il existe une facture mais qui détaille uniquement les frais payés à Airbnb Cela n'est pas suffisant pour ma comptabili. Nathalie Rey 27 septembre 17 1316 S’abonner Cet article vous atil été utile ?.
Lorsque vous louez un logement meublé pour une courte période, la personne que vous hébergez peut vous réclamer un reçu ou une factureC’est souvent le cas lorsque le voyageur effectue un déplacement d’affaire, pour pouvoir se faire rembourser les frais engendré par l’hébergement, il doit délivrer une note ou une facture détaillée à sa hiérarchie ou auprès d'un organisme tiers. Bookingcom n'est pas une plateforme ouverte (comme Amazon ou eBay) sur laquelle les utilisateurs finaux peuvent rendre leur produit disponible (il ne s'agit pas d'une plateforme C2C) Bookingcom ne permet pas aux parties non professionnelles de proposer ou de vendre leurs produits sur ou via Bookingcom 5 Carte de crédit ou virement bancaire. Page principale > Comment gérer mes factures de réservation ?.
Dans Historique des transactions, cliquez sur le menu déroulant de date et sélectionnez la plage de dates correspondant au reçu que vous voulez télécharger. Notez qu’il contiendra uniquement des informations relatives aux factures non payées, et que les données de campagne, telles que le nombre d’impressions et/ou de clics sur vos publicités, ne seront pas incluses Si vous souhaitez obtenir vos résultats de campagne, vous pouvez générer un rapport Facture et campagne (détails cidessous). Demander une facture fiscale (option sélectionnée) Demander une facture En poursuivant la consultation de flysaacom, vous acceptez les conditions générales de ce site, la politique de confidentialité et l’utilisation des cookies associées à l’utilisation du site Web.
Ce document est un modèle de facture La une pièce comptable par laquelle le vendeur ou prestataire de services fait connaître à son client le détail et le prix des marchandises vendues ou des services fournis et en exige le paiement. La fenêtre de dialogue Imprimer factures est accessible à partir de la commande Compta2 > Clients > Imprimer factures Une fois que vous avez choisi les options d'impression, appuyez sur le bouton OK pour prévisualiser la facture Section Imprimer Numéros de facture Vous pouvez imprimer une ou plusieurs factures. Best car rental deals in French Polynesia through Europcar in islands of Tahiti, Fare, Moorea, Raiatea.
WooCommerce PDF Invoice vous permet de générer automatiquement d es factures au format PDF pour chaque nouvelle commande et de les joindre aux emails standards de WooCommerce Consultez aussi les 10 plugins WordPress à utiliser pour gérer la publicité sur votre blog Ce plugin WordPress premium d étecte la devise qui est utilisée dans votre boutique en ligne et vous propose des prix. Créez une facture ou un reçu professionnel pour votre petite entreprise avec ce modèle fourni par Vertex42com Conçu pour le secteur des services, ce modèle vous permet de saisir les quantités et les coûts unitaires de la main d’œuvre ou des ventes Vous pouvez créer un reçu en remplaçant le titre « Facture » par le titre « Reçu », puis ajoutez une note sous le total pour. Comment créer une facture dans une réservation?.
Quand vaisje recevoir une facture ou un reçu de votre part ?.
Booking Expedia Trip Advisor Trivago Une Bonne Affaire Pour Qui Radio Canada Ca
Comment Tripadvisor Double Les Soucis Et Triple La Facture Des Hoteliers
Meilleur Logiciel De Reservation D Evenements En Ligne Pxier Pour Une Reservation Rapide
Imprimer Facture Booking のギャラリー
Hoteleasy Le Logiciel Hotelier Facile Et Efficace
Psmrgrwp54zfhm
Logiciel De Gestion Reservation Hotel Youtube
Meilleur Logiciel De Reservation D Evenements En Ligne Pxier Pour Une Reservation Rapide
Cma Cgm Cma Cgm Ebusiness Booking Si
Air Algerie Reservation En Ligne De Billet D Avion Gerer Son Compte
Code Promo Booking Com 15 De Reduction 4 En Cashback Soldes
Reclamation Booking Comment Resoudre Votre Litige Ma Reclamation Fr
Download Familyhotel Fr Familyhotel Fr Pdf
Partner Booking Com Sites Default Files Article Attachments Fr How To Compare Your Commission Invoice Against Your Reservations Guide July 18 Pdf
Contactez Le Service Client Booking Par Telephone Ou Par Mail
Comment Creer Et Facturer Un Produit En Espace Plancher Courrier Pro
Logiciel Pour Locations Saisonnieres Simple Et Efficace
What Documents Should I Receive After Confirmation Of My Booking Misterfly B2c Be En
Documentation De L Extension Hbook Pour Wordpress
Modele De Facture Airbnb Comment Faut Il La Creer Et La Gerer
Www Cma Cgm Fr Static Ecommerce Attachments How to consult invoices fr v1 2 Pdf
Contactez Le Service Client Booking Par Telephone Ou Par Mail
Psmrgrwp54zfhm
Comment Je Contourne Booking Pour Payer L Hotel Moins Cher
Cma Cgm Cma Cgm Reference Unique Lors Du Booking
Comment Je Contourne Booking Pour Payer L Hotel Moins Cher
Logiciel De Gestion De L Hotel Comment Imprimer Une Facture La Facture D Une Reservation Est Disponible Pour L Hotelier Et Le Client A Plusieurs Etapes De La Duree De La Reservation Dans Ce Bref
Logiciel Pour Locations Saisonnieres Simple Et Efficace
Partner Booking Com Sites Default Files Article Attachments Fr How To Compare Your Commission Invoice Against Your Reservations Guide July 18 Pdf
Booking Com 550 000 Hotels Amazon Fr Appstore Pour Android
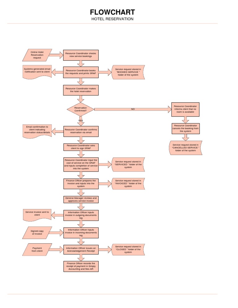
Flowchart Hotel Reservation Receipt Invoice
Systeme De Gestion De Reservation D Hotel Utilisant Php Et Mysql Que Des Projet
Comment Obtenir Une Facture Booking Et La Tva Eldorado Immobilier
Booking Com Grosse Arnaque Ou Eldorado Pour La Location Courte Duree
Reclamation Booking Comment Resoudre Votre Litige Ma Reclamation Fr
Logiciel De Reservation Pour Sites Web Existants Et Facebook
Booking Com 550 000 Hotels Amazon Fr Appstore Pour Android
Booking Com 550 000 Hotels Amazon Fr Appstore Pour Android
16 Plugins De Reservation Pour Wordpress Wpmagazine
Comment Obtenir Une Facture Booking Et La Tva Eldorado Immobilier
J Ai Effectue Le Paiement Mais Je N Ai Pas Recu De Confirmation De Ma Reservation Avant De Louer Une Voiture Goldcar Help
Mon Compte Client G7 Booking
Hoteleasy Le Logiciel Hotelier Facile Et Efficace
Hoteleasy Le Logiciel Hotelier Facile Et Efficace
Solution De Paiement Airplus Et Booking Travel Inside F
Ke Booking Posts Facebook
Meilleur Logiciel De Reservation D Evenements En Ligne Pxier Pour Une Reservation Rapide
Meilleur Logiciel De Reservation D Evenements En Ligne Pxier Pour Une Reservation Rapide
Tout Savoir Sur Votre Reservation Go Voyages Le Blog De Voyage
Tout Savoir Sur Les Reservations Doubles Booking Com For Partners
Documentation De L Extension Hbook Pour Wordpress
Booking Com Menace Pour Les Hoteliers La Libre
Booking Com Grosse Arnaque Ou Eldorado Pour La Location Courte Duree
Ke Booking Posts Facebook
Comment Contacter Le Service Client Go Voyages Go Voyages Le Blog De Voyage
Ke Booking Posts Facebook
Comment Obtenir Une Facture Booking Et La Tva Eldorado Immobilier
Comment Obtenir Une Facture Booking Et La Tva Eldorado Immobilier
Booking Com Grosse Arnaque Ou Eldorado Pour La Location Courte Duree
Logiciel De Reservation Pour Sites Web Existants Et Facebook
Imprimer Une Facture Dans Wix Invoices Centre D Assistance Wix Com
6 Plugins Wordpress Pour Ameliorer Votre Systeme De Facturation
Logiciel Pour Locations Saisonnieres Simple Et Efficace
La Newsletter Tech D Amenitiz 8 Mars
Psmrgrwp54zfhm
Booking Com Wikipedia
Logiciel De Reservation Pour Sites Web Existants Et Facebook
Logiciel De Gestion De L Hotel Comment Imprimer Une Facture La Facture D Une Reservation Est Disponible Pour L Hotelier Et Le Client A Plusieurs Etapes De La Duree De La Reservation Dans Ce Bref
3
Booking Com 550 000 Hotels Amazon Fr Appstore Pour Android
Meilleur Logiciel De Reservation D Evenements En Ligne Pxier Pour Une Reservation Rapide
Poser Une Date De Spectacle Bob Booking
Hoteleasy Le Logiciel Hotelier Facile Et Efficace
Facture De Location Saisonniere Modele Conforme A Telecharger
Logis Hotels Les Pratiques De Booking Expedia Sont Indecentes Pendant La Crise Covid 19
Des Hoteliers Du Sud De La France Partent En Guerre Contre Booking Com
Booking Com 550 000 Hotels Amazon Fr Appstore Pour Android
Booking Com 550 000 Hotels Amazon Fr Appstore Pour Android
Meilleur Logiciel De Reservation D Evenements En Ligne Pxier Pour Une Reservation Rapide
Hoteleasy Le Logiciel Hotelier Facile Et Efficace
Booking Com Grosse Arnaque Ou Eldorado Pour La Location Courte Duree
Ke Booking Posts Facebook
Logiciel De Gestion De L Hotel Comment Imprimer Une Facture La Facture D Une Reservation Est Disponible Pour L Hotelier Et Le Client A Plusieurs Etapes De La Duree De La Reservation Dans Ce Bref
Logiciel De Prise De Rendez Vous Avec Pdv Simplybook Me
Hoteleasy Le Logiciel Hotelier Facile Et Efficace
Contactez Le Service Client Booking Par Telephone Ou Par Mail
Logiciel Pour Locations Saisonnieres Simple Et Efficace
Logiciel De Reservation Pour Sites Web Existants Et Facebook
Code Promo Booking Com 15 De Reduction 4 En Cashback Soldes
Agoda Tromperies Et Voyageurs Floues Le Meme En Mieux
Corriger Un Booking Marque A Verifier Bora Solution Portal
Comment Obtenir Le Visa Pour La Chine De Maniere Economique Et Facile
Logiciel De Gestion De L Hotel Comment Imprimer Une Facture La Facture D Une Reservation Est Disponible Pour L Hotelier Et Le Client A Plusieurs Etapes De La Duree De La Reservation Dans Ce Bref
Rental Ninja 32h Economisees Par Mois En Automatisant
Booking Com 550 000 Hotels Amazon Fr Appstore Pour Android
Logiciel De Gestion Camping Application Web Low Cost
Volotea Modifier Vols Et Billets D Avion
16 Plugins De Reservation Pour Wordpress Wpmagazine
Hoteleasy Le Logiciel Hotelier Facile Et Efficace
Comment Reserver Une Chambre D Hotel 10 Etapes
Hotels
Du Neuf Cote Booking Annulation Remboursements Envie De Queyras


