Schema Des Dents
Le cercle de base est concentrique au cercle primitif et tangent à cette deuxième droite Figure 4 Représentation des dents à développante de cercles Si le profil exact de la dent est requis, la portion du profil comprise entre le cercle de base et le cercle de tête peut être tracée comme la développante du cercle de base.
Schema des dents. L’apparition des premières dents Les dents commencent à se développer des mois, voire des années, avant qu’elles percent la gencive du bébé En effet, les bourgeons des dents de lait apparaissent dès la 6 e semaine de grossesse, alors que les bourgeons des dents permanentes sont présents à partir de la 10 e semaine. La dent humaine est un organe dur, couleur ivoire, composé d'une couronne et d'une ou plusieurs racines implantées dans l'os alvéolaire des os maxillaires (maxillaire et mandibule) de la cavité buccale, et destiné à couper et à broyer les alimentsOn distingue les incisives, les canines, les prémolaires et les molairesLes dents se forment au cours de la dentition et leur nombre total. Lorsque vous avez plusieurs dents sélectionnées, pour éviter de devoir cliquez sur chacune d'entre elles pour les désélectionner, vous pouvez effectuer un double clique dans une zone blanche du schéma dentaire (par exemple entre les racines de la 11 et la 21) pour toutes les désélectionner.
Le brossage des dents adapté à l'âge Les dents de lait ont également besoin d'être nettoyéesPour cela, plusieurs techniques de brossage existent nettoyez les dents de votre enfant dès leur éruption (à environ 6 mois) avec une compresse humide ou à l'aide d'une brosse à dents imprégnée d'une trace de dentifrice fluoré adapté à l'âge de l'enfant. Cet article est consacré à la considération de la structure et du fonctionnement des dents un organe vital du corps humain Les dents sont le reflet de la santé ou de la maladie d’une personne Selon leur état insatisfaisant, divers troubles fonctionnels du corps peuvent être jugés De plus, aujourd'hui, un beau sourire est la clé du succès dans votre carrière et dans vos. Compléter le schéma coupe transversale de la dent Coupe transversale de la dent,schéma à compléter Compléter le schéma de la dentition Elles sont au nombre de 32, dont 8 incisives, 4 canines, 8 prémolaires et 12 molaires, compléter le schéma Compléter le schéma des différents muscles.
28 déc Découvrez le tableau "dents" de Catherine Gremaud sur Voir plus d'idées sur le thème dents, dentaire, éducation à la santé. Il faut brosser ses dents pendant 3 minutes et ne plus manger après Regarde l’image il faut brosser le devant, le derrière et le dessus de chaque dent !. Chez l’Homme, trois dentitions se succèdent La première se développe à l’âge de 6 mois jusqu’à 30 mois avec l’apparition des dents temporaires ou dents de lait.
Pour apaiser le mal de dents, nos grandmères avaient mis au point de nombreux remèdes L’acupression pourrait en faire partie, et certains disent même qu’elle est le plus efficace des remèdes contre le mal de dent. Il faut brosser les dents de la gencive vers la dent Il faut bien brosser également entre les dents et sur la surface des dents qui mastiquent. A l’image des dents définitives, elles sont sujettes aux caries si l’on n’en prend pas soin Il est donc important d’adopter les bons gestes le plus tôt possible car les dents de lait participent au bon développement de la mâchoire et préparent l’arrivée des dents définitives.
En effet, différents systèmes de numérotation des dents existent, notamment celui intitulé « numérotation dentaire universelle » Ce système de numérotation, utilisé principalement aux ÉtatsUnis, commence par numéroter les dents à partir de 1 à la partie supérieure droite (troisième molaire) et termine à la mâchoire inférieure droite avec la dent #32 (troisième molaire). Les dents sont généralement au nombre de trentedeux, en comptant les quatre dents de sagesse Notre dentition est composée d'incisives, de canines, de prémolaires et de molaires Voyons. Combien astu de dents ?.
Les dents de bébé tout sur la poussée dentaire !. Une fiche et un petit livre pour garder en mémoire ses dents de lait perdues;. Schéma de la dent Pour bien comprendre certaines sections du site, il faut bien saisir l’anatomie de la dent Pour bien comprendre cette section, utilisez le schéma à droite pour vous situer.
Les dents Fiche de préparation (séquence) pour les niveaux de CP et CE1 L'objectif de cette séquence est " connaître les types de dents et leurs fonctions comprendre la nature d'une dent et différencier dents de lait et dents définitives" et sera travaillé à travers les domaines disciplinaires suivants Vivant, matière, objets. Les dents inférieures (zone du bas) centrales sortent les premières, entre l'âge de 5 et 10 moisLe développement des dents est héréditaire Si vos dents de bébé sont apparues tôt, il y a des chances pour que ce soit aussi le cas pour votre bébé. Hygiène Corporelle Schéma Corporel Sciences En Maternelle Activité Maternelle Charte De Classe Activités Du Corps Humain Dents Enfants Brossage Des Dents Éducation À La Santé Informations complémentaires.
SchÉma des dents Enseignement Vous allez colorier les dents que vous voyez maintenant dans votre bouche Quand ces dents ontelles apparues ou vontelles apparaître dans ma bouche?. Il faut brosser ses dents pendant 3 minutes et ne plus manger après Regarde l’image il faut brosser le devant, le derrière et le dessus de chaque dent !. SELARL DE CHIRURGIENS DENTISTES Vous trouverez sur ce schéma dentaire la numérotation des dents définitives utilisée par les dentistes Vous pourrez facilement localiser dans votre bouche les dents que nous allons traiter schéma dentaire SI VOUS AVEZ LA MOINDRE QUESTION À NOUS POSER N’HÉSITEZ PAS À NOUS TÉLÉPHONER.
Appareil digestif Dents Les grands systèmes Anatomie visible Appareil cardiovasculaire Appareil digestif Système endocrinien Système lymphatique Système musculaire Système nerveux Appareil reproducteur Appareil respiratoire Squelette Appareil urinaire Les parties du corps humain Abdomen et bassin Bras, épaule et main Cou Dents Jambes. Les dents de lait tombent lorsque les dents d’adultes (les dents définitives) poussent Elles les remplacent, il y en aura 32 Les enfants copient le texte écrit au tableau puis ils complètent le schéma pour bien distinguer dents de lait et dents définitives Source wwwcartablenet 4ème séance Nouveaux problèmes. Les dents Fiche de préparation (séquence) pour les niveaux de CE2, CM1 et CM2 L'objectif de cette séquence est " Savoir localiser, reconnaître et nommer les différents types de dents;.
Schéma de la structure d’une dent Autres services Dentition permanente (dents d’adulte) La plaque dentaire Comment trouver le bon dentiste?. On vient les replacer dans un schéma de la mâchoire On nomme les différentes parties des. Les dents de lait tombent lorsque les dents d’adultes (les dents définitives) poussent Elles les remplacent, il y en aura 32 Les enfants copient le texte écrit au tableau puis ils complètent le schéma pour bien distinguer dents de lait et dents définitives Source wwwcartablenet 4ème séance Nouveaux problèmes.
Le schéma dentaire Voici le schéma dentaire, établi pour chaque patient au cours de sa première visite chez le dentiste Rappelezvous les dénominations des dents, utilisées en médecine dentaire Expliquez la logique de ces chiffres Attention, en français les noms des dents sont féminins !. CAP PE 9 La dentition est la formation et la pousse des dentsOn observe o La dentition de lait qui est composée de dents qui poussent entre 6 et 30 mois et tombent à partir de 6 ou 7 ans o La dentition définitive qui remplace puis complète la dentition de lait Les molaires n’apparaissent qu’à partir de 6 ans Les dernières molaires (ou dents de sagesse) ne. 8 août 18 Numerotation dents Les principaux systèmes de numérotation dentaire Dentition humaine schéma Pourquoi les dents sont numérotées?.
Le schéma dent ou schéma de la dent qu’on appelle également odontogramme représente une vue d’ensemble de la dentition Il est nécessaire pour simplifier la compréhension des dents et pour mieux voir la localisation des traitements proposés par un dentiste ou un hygiéniste. Les informations recueillies à partir de ce formulaire d’inscription font l’objet d’un traitement informatique destiné à BOIRON, qui a pour finalité de vous donner accès à du contenu dédié sur le calendrier des quenottes Le destinataire de ces données est le service Direction de la Communication de BOIRON. Réalisation de courbes occlusales compatibles avec le schéma occlusoprothétique retenu initialement Lorsque des dents persistent face à l’édentement partiel, des aménagements sont souvent indispensables.
On vient les replacer dans un schéma de la mâchoire On nomme les différentes parties des. Hygiène Corporelle Schéma Corporel Sciences En Maternelle Activité Maternelle Charte De Classe Activités Du Corps Humain Dents Enfants Brossage Des Dents Éducation À La Santé Informations complémentaires. Mais si chaque dentiste mettra n’importe quel nombre aux dents il serait un chaos, pour éviter cette chose ont été inventés quelques systèmes de numérotation des dents qu’il serait bien de les connaitre Les principaux systèmes de numérotation dentaire sont les suivants 1 Système de numérotation dentaire FDI.
– Savoir que le nombre de dents varie avec lâge (dentition de lait / dentition d. SELARL DE CHIRURGIENS DENTISTES Vous trouverez sur ce schéma dentaire la numérotation des dents définitives utilisée par les dentistes Vous pourrez facilement localiser dans votre bouche les dents que nous allons traiter schéma dentaire SI VOUS AVEZ LA MOINDRE QUESTION À NOUS POSER N’HÉSITEZ PAS À NOUS TÉLÉPHONER. Des nombres de dents Train d’engrenages simples Géométrie Représentation technique Différents types Engrenage intérieur à axes parallèles Pignon Couronne intérieure à denture Soit à calculer le rapport de réduction Schéma cinématique 4 6 5 3 2 1 Mot 6 1 1 6.
– Savoir attribuer un rôle à chaque type de dents (savoir relier l’emplacement, la forme et le rôle);. Dans chaque cadran, les dents sont numérotés de 1 à 8 en partant du milieu jusqu’au fond La numérotation se fait à deux chiffres le premier chiffre indique le cadran, le deuxième la dent ellemême. Lorsque vous avez plusieurs dents sélectionnées, pour éviter de devoir cliquez sur chacune d'entre elles pour les désélectionner, vous pouvez effectuer un double clique dans une zone blanche du schéma dentaire (par exemple entre les racines de la 11 et la 21) pour toutes les désélectionner.
Dessine ton idée CP Le monde du vivant les dents CE1 1 Prénom Date En jaune les dents que tu as dans ta bouche En rouge celles qui ont déjà pris la place des dents de laits, d’après tes. Les dents Fiche de préparation (séquence) pour les niveaux de CE2, CM1 et CM2 L'objectif de cette séquence est " Savoir localiser, reconnaître et nommer les différents types de dents;. Les canines sont des dents pointues possédant deux bords coupants Grâce à cela et leur forme pointue, les canines servent à déchiqueter les aliments plus robustes comme la viande Il s.
SchÉma des dents Enseignement Vous allez colorier les dents que vous voyez maintenant dans votre bouche Quand ces dents ontelles apparues ou vontelles apparaître dans ma bouche?. Anatomie des dents Les dents d finitives sont au nombre de 28 32, dispos es de fa on sym trique sur les 4 h miarcades des maxillaires D'avant en arri re on distingue une incisive centrale, une incisive lat rale, une canine, la premi re pr molaire, la deuxi me pr molaire, la premi re molaire (dent de 6 ans), la deuxi me molaire (dent de 12 ans. L'éruption des dents définitives constitue une étape importante dans la vie de votre enfant L'utilisation d'un schéma de l'ordre et de l'âge d'apparition des dents vous fera un souvenir de cette période.
A cette évaluation est liée une leçon étapes Situation mobilisatrice Les enfants goutent pomme et pain pour comprendre action des dents On nomme les différentes dents et on donne leurs fonctions;. L’évaluation des dents de sagesse Dents de sagesse – L’examen Dents de sagesse – Risques de la chirurgie Chirurgie des dents de sagesse Le déroulement de la chirurgie La carie dentaire. Mords la galette une seule fois (et une seule !), de façon à recueillir l’empreinte de chacune de tes dents (attention de ne pas mordre trop fort et de traverser la galette !) Activité 2 réalisation d’un schéma d’empreintes dentaires Objectifs méthodologiques savoir transcrire (transposer) des observations sur un schéma (en respectant les positions relatives des objets.
L’onglet “schéma″ Possibilité de déplacer les dents L'icône “Croix fléchée″ permet de modifier la position d’une dent sélectionnée sur le schéma dentaire Possibilité d’effectuer des déplacements verticaux horizontaux, et des rotations sur les dents. Le kit pédagogique gratuit du Dr Quenottes à commander gratuitement sur le site de Colgate (contient 1 dessin animé, 2 posters, des fiches péda sympa et des petits livrets pour les. Peut arriver pendant l'étape de diversification alimentaire, en pleine croissance, et bébé est en pleine souffrance La dentition de votre enfant met du temps à se mettre en place Voici un petit schéma / tableau / calendrier / planning de la poussée des dents de bébé !.
4 roues dentées 40 dents, 30 dents, dents et 10 dents. Schéma dentaire Anatomie de la dent et des tissus voisins Symbolique et fonction des dents Prévention buccodentaire individuelle Motifs de visite Carie et ses conséquences Mylolyse Tartre Maladie parodontale et mobilités Problèmes liés aux dents de sagesse Dysharmonies dentomaxillaires Troubles de l'occlusion Pathologies de. Les canines sont des dents pointues possédant deux bords coupants Grâce à cela et leur forme pointue, les canines servent à déchiqueter les aliments plus robustes comme la viande Il s.
Il faut brosser les dents de la gencive vers la dent Il faut bien brosser également entre les dents et sur la surface des dents qui mastiquent. Anatomie des dents Les dents d finitives sont au nombre de 28 32, dispos es de fa on sym trique sur les 4 h miarcades des maxillaires D'avant en arri re on distingue une incisive centrale, une incisive lat rale, une canine, la premi re pr molaire, la deuxi me pr molaire, la premi re molaire (dent de 6 ans), la deuxi me molaire (dent de 12 ans. La numérotation des dents Le système de normalisation ISO pour la numérotation des dents est largement utilisé par les professionnels de la santé dentaire Il est basé sur le système de notation utilisé par la Fédération Dentaire Internationale (FDI) et est connu sous le nom de ISO.
Différentes idées (la dent est vide, il y a du sang dedans, il y a un cœur à l’intérieur, la dent a des racines, etc) Puis il dévoile le schéma interne de la dent tirée d’un livre de science ou d’une encyclopédie Il leur demande alors si leurs hypothèses sont confirmées et/ou infirmées. Le cercle de base est concentrique au cercle primitif et tangent à cette deuxième droite Figure 4 Représentation des dents à développante de cercles Si le profil exact de la dent est requis, la portion du profil comprise entre le cercle de base et le cercle de tête peut être tracée comme la développante du cercle de base. Les dents Fiche de préparation (séquence) pour les niveaux de CP et CE1 L'objectif de cette séquence est " connaître les types de dents et leurs fonctions comprendre la nature d'une dent et différencier dents de lait et dents définitives" et sera travaillé à travers les domaines disciplinaires suivants Vivant, matière, objets.
Voir aussi Mes exploitations et des références en littérature autour des dents;. Pour apaiser le mal de dents, nos grandmères avaient mis au point de nombreux remèdes L’acupression pourrait en faire partie, et certains disent même qu’elle est le plus efficace des remèdes contre le mal de dent. Ils perçaient la dent sur le devant et fixaient les pierres avec une colle à base de sève Les archéologues ont retrouvés des dents vieilles de 2500 ans incrustées de pierres précieuses.
Montage des dents sur la ligne faîtière des crêtes édentées ;. A cette évaluation est liée une leçon étapes Situation mobilisatrice Les enfants goutent pomme et pain pour comprendre action des dents On nomme les différentes dents et on donne leurs fonctions;. Structure des dents humaines schéma et la description Cet article traite de la structure et la fonction des dents – organe vital du corps humain Les dents sont un reflet de miroir de la santé de la personne, leur état insatisfaisant peut être jugée sur une variété de troubles fonctionnels Aujourd'hui encore, un beau sourire – est.
– Savoir que le nombre de dents varie avec lâge (dentition de lait / dentition d. Lorsque vous avez plusieurs dents sélectionnées, pour éviter de devoir cliquez sur chacune d'entre elles pour les désélectionner, vous pouvez effectuer un double clique dans une zone blanche du schéma dentaire (par exemple entre les racines de la 11 et la 21) pour toutes les désélectionner. 1 nombre de dents On peut aussi écrire d 1 mZ 1 et d 2 mZ 2 Le module d'une roue dentée n'est pas choisi au hasard Il fait partie d'une série de nombres normalisés Plus le module est grand, plus la taille des dents est grande et plus l’effort transmissible par l’engrenage est important.
Mon recueil de poèmes sur les dents;. Sur le schéma suivant, colorie A ton avis, où se trouvent les dents définitives dans ta bouche ?. Montage des dents en ppma 1 Choix et montage des dents en prothèse partielle adjointe 2 Plan de travail Introduction 1 Rappel sur la résorption osseuse 2 Définition du montage 3 L’enregistrement du rapport mandibulomaxillaire 4 Transfert sur articulateur semi adaptable 5 le problème du montage des dents 6 Choix des dents antérieures.
– Savoir attribuer un rôle à chaque type de dents (savoir relier l’emplacement, la forme et le rôle);.
Qcm Concours Gratuits Correction Schema Des Dents
L Eruption Des Dents De Lait Et Des Dents Definitives
Schema Des Dents のギャラリー
Numerotation Dentaire Ou Comment Sont Numerotees Les Dents
Anatomie Des Dents Humaines Atlas Dentaire Et Nomenclature Conseil Dentaire Dr Hauteville
Dentiste Odontos Gestion De Cabinet Dentaire
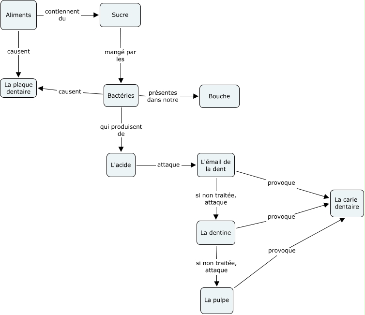
Schema De La Carie Comment Se Forme La Carie
Mum In Monaco Poussee Dentaire De Mon Petit Poussin
Dents Fiches Ide
Vecteur 3d Dents Realistes Machoire Superieure Et Inferieure Pour Adultes Vue Superieure Concept D Anatomie Le Schema Des Dents Illustration De Vecteur Illustration Du Vecteur Anatomie
Anatomie De La Dent Nom Et Fonction Des Dents Eruption Des Dents Les Dents N Auront Bientot Plus Aucun Secret Pour Vous Ufsbdufsbd
Le Schema Dentaire
Les Dents Temple De L Ame Vnd568v33rlx
Clinique Dentaire Eras
Les Dents Et L Hygiene Dentaire
Tartre Dentaire Schema Dentego
Schema Dent Enfant Et Bebe Jpg 434 577 Pixels
Nom Des Dents Doctissimo
Cabinet Dentaire Des Elephants La Dent Composition Forme Et Fonction
Anatomie Dentaire De Base Fifa Medical Platform
Anatomie
Deplacer Des Dents Dentadmin
Numerotation Dentaire Ou Comment Sont Numerotees Les Dents Schema Dentaire Dentaire Sante Bucco Dentaire
Q Tbn And9gcsshr Ebzw0ls39xgx3ds8k9sr5gx0yma Ldcjpd3datyqptcl Usqp Cau
Dents Coupe Schema
Le Schema Dentaire Dr Bernard Benichou Paris
Anatomie De La Dent Nom Et Fonction Des Dents Eruption Des Dents Les Dents N Auront Bientot Plus Aucun Secret Pour Vous Ufsbdufsbd
Schema De Dents Clip Art Libres De Droits Vecteurs Et Illustration Image
Bulletin De La Societe Geologique De France Geology Fig 3 Schema Des Sections Horizontales Des Dents
Schema Cinematique Du Reducteur A Deux Trains D Engrenages Download Scientific Diagram
Dents De Lait Les Dents De Bebe Etape Par Etape Bioseptyl
Pignon Skyteam St125 6a 125 Sky Max Dax Schema 15 Dents Scalabrinianoscolombia Org
Explications Dr Karine Leclercq Page 2
Comment Poussent Les Dents De Bebe Magicmaman Com
Le Schema Dentaire Dr Bernard Benichou Paris
Anatomie De La Dent Cabinet Dentaire Des Savoies A Chambery
Imprimer Le Coloriage De La Coupe D Une Dent
Coupe Transversale De La Dent
Anatomie De La Dent Nom Et Fonction Des Dents Eruption Des Dents Les Dents N Auront Bientot Plus Aucun Secret Pour Vous Ufsbdufsbd
Biofilm Therapy Dentist Plaque Dentaire Soins De Sante Preventifs A L Interieur Des Schemas D Ambulance Blanc Dentisterie Png Pngegg
Q Tbn And9gcqwcezn4 9ge7jqtjlllhwvwep24sb0c8t7ibad Fo5vyh Cj Usqp Cau
Douleur Dent De Sagesse Et Extraction Dent De Sagesse Dr Chardain
Dents De Lait Importance Et Risque Lie Aux Caries Ameli Fr Assure
Q Tbn And9gcqg66 1uoblyfzoqunofa5y9kwiwagbz0iq Yihgqi Usqp Cau
Diagramme Fonctionnel Techno Auto Electrical Wiring Diagram
Les Percees Dentaires
Figure 1 From Developpement D Un Modele Original Pour Etudier La Communication Des Cellules Osseuses Semantic Scholar
Les Dents Sciencejunior Fr
Les Differents Types De Dents Cabinet Dentaire Des Drs Verley Et Bres Chirurgiens Dentistes Issoire Implant Auvergne
Dent Vikidia L Encyclopedie Des 8 13 Ans
Serrer Les Dents Cadeau Le Blog De Mamanwhatelse
Hypersensibilite Dentaire Adent Cliniques Dentaires
La Dent Momes Net
Exercice La Denture Primaire Momes Net
Anatomie Et Physiologie Des Dents Recapitulation Conseil Dentaire Dr Hauteville
B Le Schema Dentaire Pdf Telechargement Gratuit
Schema De La Composition Et De L Organisation Des Tissus Presents Download Scientific Diagram
Chute Des Dents De Lait Ordre Et Apparition Des Dents Definitives Ordre Et Age D Apparition Des Dents Definitives Pour Les E Dents Age Fond D Ecran Telephone
Schemas De La Brosse A Dent Socie Utbm
Le Schema Dentaire
Dent Buckle Streamlined Aircraft Damage Reporting
A Quel Age Poussent Et Tombent Les Dents Clinique Dentaire Charles Trottier
Schema De Reprise D Un Cabinet Dentaire By Nicolas Blais
Premieres Dents Style De Schema Illustration De Vecteur Illustration Du Dents Schema
Le Site De L Ecole Primaire Publique La Vetusienne Vivy Les Dents
3d Gebitschema Dentadmin
Le Schema Dentaire Paris 17 Dentiste Paris 17
Schema Anatomique D Une Dent Humaine Presentant Les Differents Tissus Download Scientific Diagram
Les Dents Et Leur Numerotation Antiseches De Consultation En Medecine Generale
Dentiste Odontos Gestion De Cabinet Dentaire
Avant De Parler Du Dentifrice Regardons Notre Dent De Plus Pres
Dents Et Diabete Diabete 66
Http Www Realpeacework Akademie Info Linz F Ds Zahnprobleme Schemadentaire Pdf
Schema Ordre Apparition Et Chute Des Dents De Lait Dents Bebe Dentition De Bebe Et Dents
60 Idees De Prothese Dentaire Dentaire Protheses Dentaires Prothese
Anatomie D Un Schema De Dent Humaine Saine Comme Un Symbole Chirurgien Dentiste Pour Des Dents Clinique Dentaire Et Specialiste De La Medecine Bucco Dentaire Representant La Dentisterie Et La Chirurgie Bouche Pour Une
File Schema Dent Dentine Png Wikimedia Commons
Schema D Une Dent Saine Et D Une Dent Cariee Inshea
Premieres Dents Style De Schema Illustration De Vecteur Illustration Du Dents Schema
Tropical Dent Euralis Semences
Les Dents De Bebe Par Ordre D Apparition En Images Babycenter
La Dent Momes Net
Q Tbn And9gctcosnw2gqicw3xrcokxangunkaexkqm40qkbwtszogks3vfwss Usqp Cau
Numerotation Des Dents Et Quadrants Chez Le Dentiste Bucco
La Bouche Et Les Dents Mutualite Chretienne
Soins Avant 3 Ans Chouette Sourire Cabinet Dentaire Pediatrique
Anatomie Et Nomenclature Dentaire Bucco
Les Dents Ecole D Hygiene Dentaire Schema Corporel Ecoles D Infirmieres
Figure Schema D Eruption Des Dents Permanentes Download Scientific Diagram
La Dentition De L Adulte Exercice
Tropical Dent Euralis Semences
Tableau Sur Toile Description Du Schema Dentaire Ide Allemand Pixers Nous Vivons Pour Changer
Les Dents Et L Hygiene Dentaire
Selection Des Dents Sur Le Schema Dentaire Dentisphere Fr
Rage De Dents Pulpite Dentaire Definition Symptomes Et Traitements
Image Vectorielle De Stock De Eruption De Schema Des Dents Primaires
Http Cycle2 Orpheecole Com Wp Content Uploads 11 08 S C3 quence Les Dents Pdf
Comprendre La Poussee Des Dents De Lait Ameli Fr Assure
Terminologie Des Molaires Et Du Dentaire A1 Terminologie De La Download Scientific Diagram
Http Www Selarl Evident Chirurgiens Dentistes Fr Pdf Fe Schema Dentaire Pdf
Les Maladies Parodontales Cabinet Dentaire Martinet Jacquin
A La Decouverte De Tes Dents
Http Www Realpeacework Akademie Info Linz F Ds Zahnprobleme Schemadentaire Pdf


