Flip Chart Showing How Drugs Are Classified And How They Affect The Body
Animal Welfare Aspects In Respect Of The Slaughter Or Killing Of Pregnant Livestock Animals Cattle Pigs Sheep Goats Horses 17 Efsa Journal Wiley Online Library
Drug Education Posters By Bruce Algra
Chapter 12 Dna Damage And Repair Chemistry
Flip Chart Showing How Drugs Are Classified And How They Affect The Body のギャラリー
Optimization Of Human Dose Prediction By Using Quantitative And Translational Pharmacology In Drug Discovery Future Medicinal Chemistry
Identifying Drug Combinations Of Individual Cancer Patients By Personalized Drug Controller Method Biorxiv
2 8 Structure And Function Lipids And Membranes Biology Libretexts
The Impact Of Combinations Of Alcohol Nicotine And Cannabis On Dynamic Brain Connectivity Neuropsychopharmacology
Untitled
Module 4 Epidemiologic Study Designs 1
Optimization Of Human Dose Prediction By Using Quantitative And Translational Pharmacology In Drug Discovery Future Medicinal Chemistry
Classification Of Drugs According To Effects
Module 4 Epidemiologic Study Designs 1
Psychopharmacology Of The Main Psychotropic Drug Groups Part 2 Seminars In Clinical Psychopharmacology
Ocn Drugs Awareness Converted Flip Book Pages 1 12 Pubhtml5
6ojnmkq3pf2 2m
The 5 Major Classes Of Antidepressants
Animal Welfare Aspects In Respect Of The Slaughter Or Killing Of Pregnant Livestock Animals Cattle Pigs Sheep Goats Horses 17 Efsa Journal Wiley Online Library
Honey As A Potential Natural Antioxidant Medicine An Insight Into Its Molecular Mechanisms Of Action
Module 4 Epidemiologic Study Designs 1
Drugs Are Classified By The Effects They Have On The Body And Mind Ppt Download
The Different Types Of Psychoactive Drugs
Lesson 3 Drugs Of Abuse
Classification Of Drugs Drug Types And Drugs Chemical Structure
Animal Welfare Aspects In Respect Of The Slaughter Or Killing Of Pregnant Livestock Animals Cattle Pigs Sheep Goats Horses 17 Efsa Journal Wiley Online Library
Drug Evaluation And Classification Prelim Ppt Download
In Vitro Toxicity Model Upgrades To Bridge The Gap Between Preclinical And Clinical Research Bosnian Journal Of Basic Medical Sciences
Serotonergic Psychedelics Lsd Psilocybin Increase The Fractal Dimension Of Cortical Brain Activity In Spatial And Temporal Domains Sciencedirect
Projected Activities Projected Activities Act It Out The Class Will Be Divided Into Groups Create A 2 3 Minute Pantomime Showing A Good First Aider Helping In Certain Emergency Situations At Home In School On The Road At An Office Or Park Music Is
All About Anxiety Disorder Symptoms
Classification Of Drugs According To Effects
Sensors Free Full Text Eaga Mlp An Enhanced And Adaptive Hybrid Classification Model For Diabetes Diagnosis Html
Psychopharmacology Of The Main Psychotropic Drug Groups Part 2 Seminars In Clinical Psychopharmacology
Commonly Used Drugs Charts National Institute On Drug Abuse Nida
The Impact Of Combinations Of Alcohol Nicotine And Cannabis On Dynamic Brain Connectivity Neuropsychopharmacology
Honey As A Potential Natural Antioxidant Medicine An Insight Into Its Molecular Mechanisms Of Action
Trachoma Health Education Materials Library Flip Charts
Drugs Are Classified By The Effects They Have On The Body And Mind Ppt Download
Remote Sensing Free Full Text Change Detection Based On Artificial Intelligence State Of The Art And Challenges Html
Dopamine Smartphones You A Battle For Your Time Science In The News
Abstracts 19 Basic Amp Clinical Pharmacology Amp Toxicology Wiley Online Library
Biomarkers Of Neurological Disorders Springerlink
Multi Site Diagnostic Classification Of Schizophrenia Using Discriminant Deep Learning With Functional Connectivity Mri Ebiomedicine
Commonly Used Drugs Charts National Institute On Drug Abuse Nida
The Effects Of Air Pollutants On Vegetation And The Role Of Vegetation In Reducing Atmospheric Pollution Intechopen
Psychopharmacology Of The Main Psychotropic Drug Groups Part 2 Seminars In Clinical Psychopharmacology
Remote Sensing Free Full Text Change Detection Based On Artificial Intelligence State Of The Art And Challenges Html
Drugs Are Classified By The Effects They Have On The Body And Mind Ppt Download
Substance Abuse Identification Guide Flip Chart
Reproducible Evaluation Of Diffusion Mri Features For Automatic Classification Of Patients With Alzheimer S Disease Springerlink
Classification Of Drugs According To Effects
Psychopharmacology Of The Main Psychotropic Drug Groups Part 2 Seminars In Clinical Psychopharmacology
Easl Easd Easo Clinical Practice Guidelines For The Management Of Non Alcoholic Fatty Liver Disease Journal Of Hepatology
Ghb Myths Effects Risks And How To Get Help
Sensors Free Full Text Crop Disease Classification On Inadequate Low Resolution Target Images
Types Of Drugs Classifications Effects Dsst Class Video Study Com
Magnetic Resonance Imaging Wikipedia
Gadolinium Contrast Agents Questions And Answers In Mri
Module 4 Epidemiologic Study Designs 1
All About Anxiety Disorder Symptoms
Projected Activities Member 3
S 1
The Flooring For Injury Prevention Flip Study Of Compliant Flooring For The Prevention Of Fall Related Injuries In Long Term Care A Randomized Trial
Psychopharmacology Of The Main Psychotropic Drug Groups Part 2 Seminars In Clinical Psychopharmacology
Sensors Free Full Text Power Based Non Intrusive Condition Monitoring For Terminal Device In Smart Grid Html
Drug Evaluation And Classification Prelim Ppt Download
Medications Used To Treat High Blood Pressure
Applied Sciences Free Full Text Classification And Disposal Strategy Of Excess Sludge In The Petrochemical Industry Html
Modelling And Simulation For Preclinical Cardiac Safety Assessment Of Drugs With Human Ipsc Derived Cardiomyocytes Springerlink
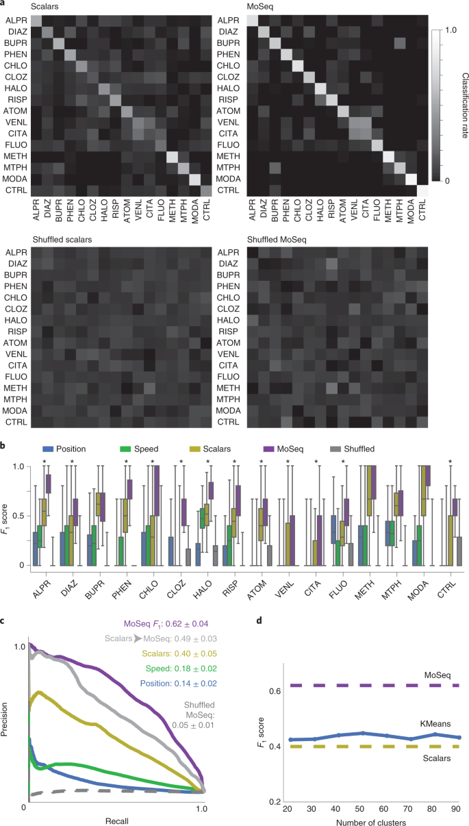
Revealing The Structure Of Pharmacobehavioral Space Through Motion Sequencing Nature Neuroscience
Achalasia Subtypes Are Front And Center Of The Chicago Classification Strategies To Overcome Limitations In Clinical Application Myers Annals Of Esophagus
Sulfonamide Mechanism Of Action Uses Video Lesson Transcript Study Com
Module 4 Epidemiologic Study Designs 1
Drug Evaluation And Classification Prelim Ppt Download
Lesson 3 Drugs Of Abuse
Classification Of Drugs Drug Types And Drugs Chemical Structure
Drug Classes And Medication Classification
Chapter 12 Dna Damage And Repair Chemistry
Drug Evaluation And Classification Prelim Ppt Download
Psychopharmacology Of The Main Psychotropic Drug Groups Part 2 Seminars In Clinical Psychopharmacology
Asana Wikipedia
The Impact Of Combinations Of Alcohol Nicotine And Cannabis On Dynamic Brain Connectivity Neuropsychopharmacology
Abstracts 19 Basic Amp Clinical Pharmacology Amp Toxicology Wiley Online Library
Classification Of Drugs According To Effects
Dopamine Smartphones You A Battle For Your Time Science In The News
List Of Given Concept Maps Of One Level In Risk Factors For Download Scientific Diagram
Lesson 3 Drugs Of Abuse
Lesson 3 Drugs Of Abuse
Frontiers Support Vector Machine Classification Of Obsessive Compulsive Disorder Based On Whole Brain Volumetry And Diffusion Tensor Imaging Psychiatry
Evaluation Of Integrated Interventions Layered On Mass Drug Administration For Urogenital Schistosomiasis Elimination A Cluster Randomised Trial The Lancet Global Health
Optical Illusion Wikipedia
Lesson 3 Drugs Of Abuse
Physical Education And Health Pdf Free Download
Psychopharmacology Of The Main Psychotropic Drug Groups Part 2 Seminars In Clinical Psychopharmacology


