Typon Electronique
En fait, le Wintypon est une version électronique d’un typon, donc si on est familier avec ce genre d’outil, la version électronique sera encore plus facile Il est possible d’imprimer le.
Typon electronique. électronique c’est faire le circuit imprimé Pour cela, il faut créer un typon, qui est la représentation du tracé des pistes du montage ceci est étudié grâce à un logiciel en l’occurrence ‘TCI’ ou ‘Heagl’. Re Impression facade electronique Le transfert ce fait en imprimant le typon (ou le motif) sur du papier glacé (ou du pnp blue qui coute une fortune pour un résultat proche), puis le motif est transféré à la surface a gravé par pression et chaleur (un fer à repasser par exemple). Re Mettre un typon Eagle en négatif Bonjour Hulk28, merci pour ton passage J'ai plusieurs circuits émit en PDF avec Eagle que je dois mettre en négatif et ensuite les regrouper sur un seul format afin de réduire les frais.
25/09/05, 10h33 #1 Grosso Typon d'un testeur de batterie!. Figure 26 Aperçu du typon de notre carte électronique Figure 27 Typon de notre carte électronique sur sa face inférieure Figure 28 Typon de notre carte électronique sur sa face supérieure Figure 29 Amplificateur audio Figure 30 Oscillogramme qui nous a permis de trouver une amplification de 13,6. Salut, je suis débutant en electronique et je voudrais le nom d'un logiciel pour realiser un typon facile à maitriser merci beacoup.
Ce kit d'apprentissage vous facilite le début dans l'électronique Ainsi, le montage ressemble au schéma électrique de sorte qu'un contrôle d'erreur Téléchargement du schéma électronique, voir chapitre Téléchargements ISP Schéma, implantation et typon du montage interface programmation (PDF). Page 2 sur 2 Première 2 Aller à la page Affichage des résultats 31 à 48 sur 48 Du schema au typon 11/11/05, 11h18 #31 TBot Re Du schema au typon voir dans pinhead pour mettre des trous avec cuivre refait le routage de J1/J3 tu as moyen de ne pas passer entre les pattes. Imprimerie En imprimerie, le typon est l'ensemble des films qui permet d'insoler, puis de graver chimiquement la plaque qui servira à imprimer en offset C'est la dernière étape avant l'impression proprement dite Électronique En électronique, le typon désigne le masque transparent sur lequel sont imprimées les pistes, dans une encre opaque aux ultraviolets, permettant de réaliser un.
Projets fin d'études (PFE) en electronique, informatique, automatisme et mécanique le Rapport du projet fin d'études (format Word) et les Diapositives de l'exposé du PFE, le schéma du montage électronique de la carte, le typon, le programme l'interface graphique NB Les montages electroniques proposés dans certains PFE ne sont pas achevés à 100% ou n’ont pas été tester par. Mais à quoi sertil ?. Ampli audio 500W à 1000W circuit imprimé typon Astuces Pratiques L'ampli nécessite une alimentation continue symétrique de Cours Electronique Circuit Electronique Electronique Pratique Mini Ampli Ampli Sono Codes Téléphone Electricite Auto Amplificateur Audio Bricolage Électronique.
Il vous est bien sûr arrivé de devoir actionner, pendant une durée définie, un moteur électrique, une ampoule, une pompe ou une électrovanne ou plus généralement un quelconque dispositif électrique ou électronique pour cela il est nécessaire de se servir d’un temporisateur (“timer” pour Shakespeare), c’estàdire d’un appareil pouvant ouvrir ou. Pour les sérigraphes, il peut se substituer au typon de la flasheuse afin de procéder à l'insolation des écrans Pour les photographes, il permet de réaliser des négatifs d'excellentes qualités sur imprimantes jet d'encre Les passionnés d'électronique pourront l'utiliser pour la confection des circuits imprimés Les imprimeurs. Resultats dans le Forum 10 réponse(s) trouvée(s) Forums Projets fin d'études Sujets RE carte d’acquisition de régulation et de signalisation de température voila le typon de la carte, la simulation et le programme en micropaskala Auteur ahmed Date 10/01/13 1219 Forums Projets fin d'études Sujets ICD 2 j'ai besoin de typon ares de cette carte d'un programmeur ICD 2.
En électronique , le typon désigne le masque transparent sur lequel sont imprimées les pistes, dans une encre opaque aux ultraviolets, permettant de réaliser un circuit imprimé par photogravure soustractive Un nouvel ampli à transistors bipolaires est présenté ici, schéma mis à jour, circuit imprimé typon et implantation des composants. Du schema au typon;. 17 mars 18 Voilà le circuit imprimé à graver pour réaliser un ampli simple et de grande puissance L'ampli nécessite une alimentation continue symétrique de.
Title Typon au format PDF Author Julien Created Date 2//18 PM Keywords (). Radiocommande et électronique des modèles réduits Moteurs pasàpas et PC Sur le même sujet Electronique numérique Construisez et programmez votre console de jeux open source Electronique de puissance Traitement des signaux et acquisition de données LTspice XVII La boîte à outils Arduino. TABLE DES MATIÈRES Réalisation d’une plaque de circuit imprimé 4 Impression du masque 5 Insolation de la résine 5 Développement de la plaque 6 Gravure de la plaque 7 Perçage des trous 8 Mise à nu du cuivre 8 Étamage de la plaque 9 Contrôle de l’état de conductibilité de la plaque du circuit imprimé 10 Validation de l’isolation entre les zones conductrices de la plaque 1.
Page 2 sur 2 Première 2 Aller à la page Affichage des résultats 31 à 48 sur 48 Du schema au typon 11/11/05, 11h18 #31 TBot Re Du schema au typon voir dans pinhead pour mettre des trous avec cuivre refait le routage de J1/J3 tu as moyen de ne pas passer entre les pattes. Si vous savez faire un typon, alors vous savez utiliser WINTYPON L'impression est aisée et automatiquement à l'échelle 1 (ou variable) Les typons peuvent être directement dessinés, ou réalisés à partir du schéma transféré (depuis le logiciel Winschem) De plus, une image 3D du typon peut être générée. Blogmarksnet is a social bookmarking service Founded in late 03 and heartquartered in France, we are nonprofit and independant We believe in the open web, think internet services should be sustainable, build for the long term.
TP Atelier d’Electronique Pratique N3 & 4 Timer NE 5552 12 Brochage Le NE555 existe aussi en version double avec l'appellation NE556 La table suivante présente les broches présentes sur la version simple dans un boitier DIP Les autres boitiers utilisent les mêmes noms de broches. All Health Customizable for any health education program, Typhon’s AH Student Tracking System (AHST) is an intuitive and secure student tracking platform that makes logging, tracking, and managing student data simple. Salam stp khosani wahad f blida yakhdam les carte électronique et le typon stp.
Voici le typon de cet ampli ultra simple Typon de l'ampli ultra simple 300W 65 x mm Il faut mettre le typon à l'envers pour que Fabriquer une alimentation stabilisée avec une alim de PC schema electronique gratuit montage. 30 août Découvrez le tableau "amplificateur" de Fabrice Vdl sur Voir plus d'idées sur le thème Amplificateur de son, Ampli, Electronique. La suite Kicad est utilisée en électronique pour réaliser des schémas de circuits imprimés et pour réaliser le typon de ces montages électrique Le grand point fort de ce logiciel est sa gratuité Les logiciels concurrents sont en général hors de prix pour les électroniciens amateurs qui ne souhaitent pas investir trop d'argent.
TypOn, the typing ontology, was designed with the goal of have a machinereadable language that describes the field of microbial typing, which is the microbial identification and characterization of strains at subspecies level NEWS TypOn paper is out!. Une batterie est caractérisée par sa tension (V), exprimée en Volts et sa capacité (Q), exprimé en Ampèreheure (Ah). Radiocommande et électronique des modèles réduits Moteurs pasàpas et PC Sur le même sujet Electronique numérique Construisez et programmez votre console de jeux open source Electronique de puissance Traitement des signaux et acquisition de données LTspice XVII La boîte à outils Arduino.
TP Atelier d’Electronique Pratique N3 & 4 Timer NE 5552 12 Brochage Le NE555 existe aussi en version double avec l'appellation NE556 La table suivante présente les broches présentes sur la version simple dans un boitier DIP Les autres boitiers utilisent les mêmes noms de broches. Cours en PDF et à télécharger pour tout apprendre sur l’électronique de puissance de A à Z gratuitement et sans perdre de temps Téléchargements 511 Taille 1,326 Kb 4 (2 votes) Cours redresseur. Salam stp khosni wahad f blida yakhdam les carte électronique et le typon stp.
Je pratique les typons sur calque Canson 70g avec imprimante jet d'encre Réglage du volume d'encre maximum Je ne pratique plus l'implantation avec surface de masse (outil polygon dans Eagle) car ça consomme énormément d'encre et le calque se gondole avec cette humidité. Une carte électronique est un ensemble de composants tel que des résistances, condensateurs ou circuits intégrés réunis sur une plaque de manière à former un circuit destiné à un usage précis Le but de notre projet tutoré est de réaliser une minuterie électronique à base d'un microcontrôleur. Si vous savez faire un typon, alors vous savez utiliser WINTYPON L'impression est aisée et automatiquement à l'échelle 1 (ou variable) Les typons peuvent être directement dessinés, ou réalisés à partir du schéma transféré (depuis le logiciel Winschem) De plus, une image 3D du typon peut être générée.
Télécharger gratuitement des projets fin d'études (PFE) en electronique, informatique, automatisme et mécanique le Rapport du projet fin d'études (format Word) et les Diapositives de l'exposé du PFE, le schéma du montage électronique de la carte, le typon, le programme l'interface graphique Classement par ordre chronologique suivant la date de publication page 2. Pour les sérigraphes, il peut se substituer au typon de la flasheuse afin de procéder à l'insolation des écrans Pour les photographes, il permet de réaliser des négatifs d'excellentes qualités sur imprimantes jet d'encre Les passionnés d'électronique pourront l'utiliser pour la confection des circuits imprimés Les imprimeurs. Feb 17, This Pin was discovered by Brice Louet Discover (and save!) your own Pins on.
Produire un typon Quand je travaillais sous ORCAD, j'avais une Table Traçante (si ça intéresse qq'un?) et le typon était impeccable, mais c'était long Ici, on touche vraiment aux métiers de l'électronique Selon la complexité de votre montage et des pannes, vous aurez à utiliser divers appareils de mesures. Je vous propose un dé électronique de A à Z en partant de la création d'un circuit imprimé à la modélisation 3DVous apprendrez pas mal de choses différentes. Electronique_alim_simple_005_pcb_cuivre_comp pour une vue en noir et blanc des pistes de cuivre seules, vue côté composants (dessus, Top) Face cuivre seule, vue côté composants (simple face) NomFichier_composants* Le circuit est montré côté composants, sur fond noir.
Bien le bonjour a vous,. Figure 26 Aperçu du typon de notre carte électronique Figure 27 Typon de notre carte électronique sur sa face inférieure Figure 28 Typon de notre carte électronique sur sa face supérieure Figure 29 Amplificateur audio Figure 30 Oscillogramme qui nous a permis de trouver une amplification de 13,6. 8/10 (711 votes) Télécharger Proteus Gratuitement Proteus Design Suite est le logiciel de simulation de circuits électroniques dont vous avez besoin si vous êtes étudiant ou professionnel des circuits Pas tout le monde ne connaît le nom de Proteus Si vous travaillez dans le milieu de la.
Affichage des résultats 1 à 5 sur 5 Typon 16/01/09, 17h24 #1 julien024 Typon Bonjour a tous Quelqu'un pourrez til m'aider a réaliser le typon de ce circuit la ??. La sérigraphie textile vous permet de réaliser des vêtements et sacs personnalisésLe typon est l'image qui vous permettra de réaliser un pochoir pour l'impr. Typon d'un testeur de batterie!.
Ampli audio 500W à 1000W circuit imprimé typon Astuces Pratiques L'ampli nécessite une alimentation continue symétrique de Cours Electronique Circuit Electronique Electronique Pratique Mini Ampli Ampli Sono Codes Téléphone Electricite Auto Amplificateur Audio Bricolage Électronique. Une CAO Electronique facilitée 1,656,121 Engineers Chose EasyEDA for 5,684,697 Designs Download Essayez EasyEDA maintenant More Than 1 Million Free Libraries More than 1 million realtime updated components have been created, letting you focus on the design, and you can create or import your own common libraries. La suite Kicad est utilisée en électronique pour réaliser des schémas de circuits imprimés et pour réaliser le typon de ces montages électrique Le grand point fort de ce logiciel est sa gratuité Les logiciels concurrents sont en général hors de prix pour les électroniciens amateurs qui ne souhaitent pas investir trop d'argent.
TABLE DES MATIÈRES Réalisation d’une plaque de circuit imprimé 4 Impression du masque 5 Insolation de la résine 5 Développement de la plaque 6 Gravure de la plaque 7 Perçage des trous 8 Mise à nu du cuivre 8 Étamage de la plaque 9 Contrôle de l’état de conductibilité de la plaque du circuit imprimé 10 Validation de l’isolation entre les zones conductrices de la plaque 1. 30 août Découvrez le tableau "amplificateur" de Fabrice Vdl sur Voir plus d'idées sur le thème Amplificateur de son, Ampli, Electronique. J'essai avec des logiciel comme Kicad ou egle mais je n'y arrive pas.
Liste des montages dans la section Circuits imprimés Réalisation d'un circuit imprimé Cet article n'est pas un tutoriel décrivant de A à Z comment réaliser un circuit imprimé, il ne fait qu'indiquer quelques unes des méthodes que l'on peut employer. Positionnez le typon à l'envers (vue coté piste) sur la plaque Posez une vitre en verre pardessus pour bien aplatir le typon sur la plaque d'epoxy Fixez une ampoule de 100 W à 250 W environ à 30 cm au dessus Insolez pendant 15 à 30 minutes (Faire des essais au préalable sur de petits morceaux puis essayer de les révéler). Resultats dans le Forum 10 réponse(s) trouvée(s) Forums Projets fin d'études Sujets RE carte d’acquisition de régulation et de signalisation de température voila le typon de la carte, la simulation et le programme en micropaskala Auteur ahmed Date 10/01/13 1219 Forums Projets fin d'études Sujets ICD 2 j'ai besoin de typon ares de cette carte d'un programmeur ICD 2.
Voici le typon de cet ampli ultra simple Typon de l'ampli ultra simple 300W 65 x mm Il faut mettre le typon à l'envers pour que Fabriquer une alimentation stabilisée avec une alim de PC schema electronique gratuit montage. Projets fin d'études (PFE) en electronique, informatique, automatisme et mécanique le Rapport du projet fin d'études (format Word) et les Diapositives de l'exposé du PFE, le schéma du montage électronique de la carte, le typon, le programme l'interface graphique NB Les montages electroniques proposés dans certains PFE ne sont pas achevés à 100% ou n’ont pas été tester par. Un projet en électronique demande du temps, on fait un schéma, on le valide, on le teste soit par simulation soit avec des plaquettes de développement Ensuite on passe au typon, qu'on revérifie, on grave le typon, on vérifie les pistes, on soude les composants et enfin on alimente la carte Zapper trop d'étapes de conduira droit dans le.
Alternative écologique au flashage, notre solution d’impression de films est destinée aux professionnels de la sérigraphie, de la tampographie, de la flexographie et de l’offset de villeNotre équipe technique vous propose le tirage de vos typons directement en ligneNous vous accompagnons sur les questions de réalisation et d’imprimabilité de vos fichiers, pièces maîtresses de. Cours Caractéristiques et pannes des composants électroniques Test et réparation des cartes électroniquesJe vous propose une bibliothèque des modules de transmission hybrides TX433 et RX433 pour Proteus ISIS et ARES à télécharger gratuitement, composant TX433 et RX433 pour vos schémas sur Proteus avec empreinte physique pour réaliser le routage de votre carte électronique cette. Bonjour, Ce forum n'ayant pas de catégorie électronique, je poste ici Je suis en train de réaliser un typon pour un futur robot, assez basique Mais la position des composants me force à changer mon schéma de base Estce que sur ce.
Catia Vaz*, Alexandre P Francisco, Mickael Silva, Keith A Jolley, James E Bray, Hannes Pouseele, Joerg Rothganger, Mario Ramirez and Joao A. Page 1 sur 2 1 Dernière Aller à la page Affichage des résultats 1 à 30 sur 31 Typon d'un testeur de batterie!. Du schema au typon;.
Telecharger Tci Gratuit Comment Ca Marche
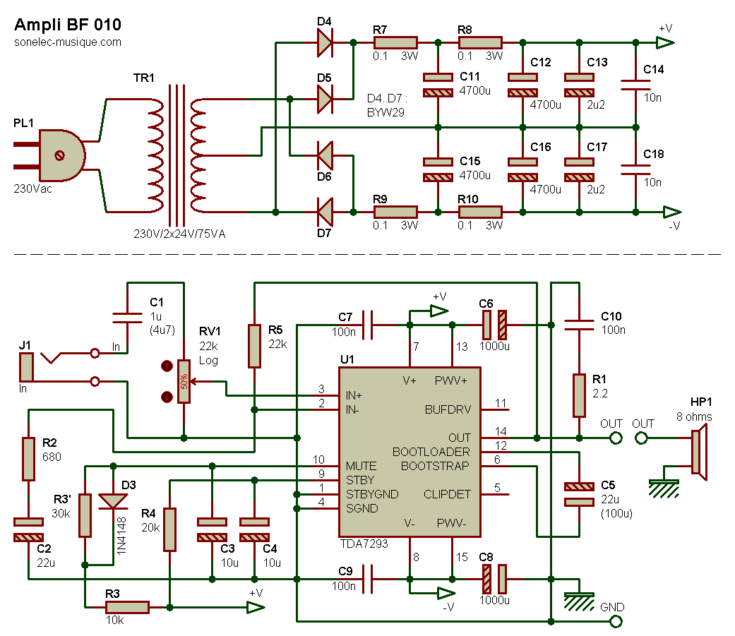
Surchauffe Ampli Tda7293 Par Gamesman59 Openclassrooms
Erreur Pcb Impossible A Trouver
Typon Electronique のギャラリー
Ampli 50w A 100w Typon Et Realisation 0 Ampli Astuces Pratique Electronique
Informatique Typon De A Conceptuel Circuit Cityscape Fait De Electronique Components Banque D Image U Fotosearch
Astuces Applications En Electronique e De Electronique Typon
Realisation De Circuits Imprimes Forums De Abcelectronique
Circuit Imprime まこと の ブログ
Ampli Audio 500w A 1000w Circuit Imprime Typon Astuces Pratiques
Le Typon De Notre Circuit Imprime Ppt Video Online Telecharger
Trucs Typons Ci Et Qualite Epson Sx115 Bricolsec
Ampli 100w Ultra Simple Typon Et Schema 3 Ampli Schema Electronique Electronique Pratique
Carte Electronique Anemometre
Typons
Doc Lagout Org Electronics Electronique 26 loisirs magazine Electronique Et Loisirs 011 00 04 Pdf
Fabrication Carte Electronique Les Differentes Techniques Utilisees
Electronique Microcontroleurs
Ampli Audio 500w A 1000w Circuit Imprime Typon 2 Ampli Circuit Imprime Ampli Sono
Circuits Imprimes
Realiser Un Circuit Imprime Comment Ca Marche Dossier Electronique
Spi Et Can Carte D Adaptation
Schema Montage Electronique Un Testeur Pour Le Controle Des Bobinages
Topik Des Bidouilleurs D Electronique Electricite Mecanique Trucs En Carton
Electronique Realisations Typons Conventions
Easyeda Dessinez Vos Circuits Imprimes En Ligne Framboise 314 Le Raspberry Pi A La Sauce Francaise
Atelier De Circuits Imprimes Ppt Video Online Telecharger
Page Domotique Le Montage Electronique
Ampli 100w Ultra Simple Typon Et Schema 1 Ampli Ampli Sono Amplificateur De Son
Electronique Realisations Typons Conventions
Kicad Logiciel Realisation Circuits Imprimes En Electronique
Circuit Electronique Typon Dessin U Fotosearch
Demande D Aide Typon
Typon De L Interface Hid Electronique Et Informatique
Cncloisirs Electronique Cartes A Realiser
Fabrication D Un Circuit Imprime Differentes Methodes Pdf Free Download
Typonrelais
Cyborg S Tete Cyborg Informatique Electronique Typon
Diy Guide Pratique Pour La Realisation De Circuits Imprimes
Realisation Du Circuit Imprime Dessin Du Circuit Imprime En Basse Resolution Circuit Et Implantation Au Format Ares Lite Vocal28c Lyt Dessin Du Circuit Imprime Et Implantation Des Composants Au Format Areslite Compresse Au Format Zip Circuit
Page Personnelle De Remy Lucas
Montages Electroniques Transformez Votre Afficheur Lcd Parallele En Lcd Serie
Fabriquer Un Circuit Imprime Ep01 Projet De Electronique Youtube
Logiciel Kicad Electronique Tutoriels Robot Maker
Amplificateurs Audio Integres Adaptations Et Essais
La Realisation Du Dessin Electronique Le Typon
Typon Routage De Carte Electronique Sous Ares Simple Face A Strap Youtube
Probleme De Masse Sur Ma Carte Electronique Conception Depannage Mods Electronique Domotique Diy Forum Hardware Fr
Fabrication De Circuit Imprime Pour Particulier Et Tpe
Ampli 300w Ultra Simple Schema Et Typon 1 Ampli Schema Electronique Pratique
Ampli Video Synchro 1
Brodeur Electronique
Typons
Kicad Fablab19
Le Transfert Pellicule Logiciels Pour L Electronique
Ampli 50w A 100w Typon Et Realisation 1 Ampli Astuces Pratique Amplificateur De Son
L Electronique
Ampli 100w Ultra Simple Typon Et Schema 1 Ampli Ampli Sono Schema
Kicad Logiciel Realisation Circuits Imprimes En Electronique
Archives Des Electronique Pierre Parant
Page Personnelle De Remy Lucas
Electronique Realisations Melangeur Audio 003
Cncloisirs Electronique Cartes A Realiser
Electronique Bases Logiciels Saisie Schema Et Routage
Quelqu Un Pour Realiser Un Typon
Brodeur Electronique
Eurl Toulet Porte Automatique Solaire Pour Poulailler Autonome
Circuit Imprime Wikipedia
Carte De Commande De Pompes De Brassage Aquarium Recifal Aquarium Marin Aquarium Eau De Mer Reefguardian
Robot Balayeur
Realiser Un Typon Support Technologie
Moodle Insa Rouen Fr Pluginfile Php 211 Mod Folder Content 0 Rapport P6 3 10 30 Pdf Forcedownload 1
Emetteur Recepteur 4 Canaux 433 92 Mhz Codeur
Uts Divers Et Jouefmatic
Calameo Electronique Et Loisirs Magazine N 10
Cncloisirs Electronique Cartes A Realiser
Electronique Amateur Fabriquer Un Ci
Relier Ses Sticks Et Boutons A Son Pc Zonetronik
Tests D Horloges Temps Reel
Schemas Electroniques
Hardware Electronique Amiga Digitaliseur Pcb Schema Audio 8bits
Typonrelais
Microprocessor Gravure De Circuits Imprimes
Ampli 50w A 100w Typon Et Realisation 4 Ampli Astuces Pratique Circuit Imprime
Moodle Insa Rouen Fr Pluginfile Php 151 Mod Folder Content 0 Rapport P6 3 09 42 Pdf Forcedownload 1
Presentation D Arduino Arduino Premiers Pas En Informatique Embarquee Tutoriels Zeste De Savoir
Faire Ses Propres Pcb Projet G5projet G5
Quelqu Un Pour Realiser Un Typon
Untitled Document
Ampli 100w Ultra Simple Typon Et Schema 3 Ampli Electronique Pratique Amplificateur Audio
Http Www Sofab Tv Wp Content Uploads 15 01 Conference Ci Pdf
Realiser Un Circuit Imprime Laboiteaphysique
Ep7 Cadsoft Eagle Part 3 Le Typon D Une Schema Electronique Youtube
Typonrelais
Du Typon Au Circuit Imprime
Carte Electronique Typon Image U Fotosearch
Jakmen Infos
Schemas Electroniques
Spi Et Can Carte D Adaptation
Page Personnelle De Remy Lucas
Electronique Realisations Typons Conventions


